Explanatory Notes:
There are a number of frustrations in tracing ancestral lines:
• Lack of, or brevity of records.• Various spellings, misspellings, variations through either illiteracy of the proponents, or of the record keepers or just inefficient or poor keeping of records.
• Records having been destroyed either over time (mould/mildew etc.) or through destruction during the persecution following Culloden (family bibles, church records etc) destroyed by fire when houses torched.
• The tyranny of distance - being removed from the physical records by many thousands of kilometres. Although the many internet resources now available can make up for this separation (but at a cost).
• Scottish naming traditions causing the same names to be used over and over and at times are co-existent. e.g.
The Scots often named children by following a simple set of rules:
1st son named after father's father2nd son named after mother's father
3rd son named after father
1st daughter named after mother's mother
2nd daughter named after father's mother
3rd daughter named after mother
This application of naming conventions and the general desire to ensure that a family forename is perpetuated through the generations, sometimes led to the duplication of forenames within a family. For example, where a family wished to adhere strictly to the traditional naming pattern, and both grandfathers bore the same forename, that name might be given to more than one child of the family. [This sort of problem can be seen in a previous chapter when looking at the occupants of Auchnerran - multiple Helens, James etc.] If a child died young, parents might name a later child after the dead sibling. In unfortunate cases, the same name may have been used multiple times.
Although this was not universally applied (some families adhered strictly, others “dabbled” while still others ignored it), it can still be helpful at times in determining the correct entry when confronting the relative lack of information contained in the Old Parish Records. It can also give rise to great confusion when eight children of the same family in a small parish name their offspring according to the convention! The use of traditional naming patterns gradually declined during the 19th century.
(Explanatory Note on individual numbering:
G = Generation (with Gregor McGregor as the base line).
A/B or C = Direct Descendant/Spouse of Direct Descendant.
The earliest traceable direct McGregor ancestors are:
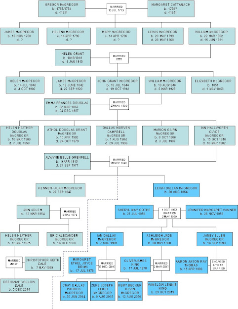
[G1A] Gregor McGREGOR (Born 1753 or [30 Dec?] 1754 and Died between 1841 & 1851 - according to the census records at Auchnerran, Logie-Coldstone)
On the 10 July 1779 he married:
[G1B] Margaret CATTANACH (Christened possibly 29 April 1758 and Died before 1841 - again according to the census records).
Their children were:
[G2.1A] James (Born 15 Nov 1788 Loignmoor (Lenmore?) of Morven and married
[G2.1B] Jane McKENZIE
[G2.2 & 2.3] Helena & Mary (twins girls christened 14 Apr 1796. No further records exist - Perhaps they died in infancy?)
[G2.4A] Lewis (Born 23 May 1799 West Morven, Died 28 May 1868 West Morven) was married to:
[G2.4B] Ann McPHERSON
[G2.5A] William (Born 22 March 1802 West Morven and Died 15 June 1891).
On 23 May 1838 he married:
[G2.5B] Helen Grant daughter of John GRANT, farmer of Logie-Coldstone (Born 1818 or 1819? and Died 1 January 1910).
[G2.1A] James & Family
[G2.1A] James McGREGOR (Born 15 Nov 1788 at Lenmore (Loignmore) of Morven, Christened on 17 November 1788) According to 1851 census, James was employed as the Ground Officer or Bailiff (for the Morven Lodge Estate?). A Ground Officer was employed by a large estate to supervise the activities of tenants. He married:
[G2.1B] Jane McKENZIE (Born 1801)
Their children were:
[G3.1.1] Jane (Born 21 Mar 1820, Christened 25 Mar 1820)
[G3.1.2] Lewis (Born 24 Oct 1822, Christened 4 Nov 1822) Lewis was employed as Gamekeeper presumably for the Morven Lodge estate in Wester Morven.
[G3.1.3] Helena (Born 4 Apr 1825, Christened 13 Apr 1825)
[G3.1.4] Elizabeth (Born 22 Aug 1827, Christened 25 Aug 1827).
[G3.1.5] James Farquhar Gordon (Born 25 Dec 1829, Christened 23 Jan 1830).
[G3.1.6] Gregor or Grigor (Born 19 Feb 1833 Christened 7 Mar 1833).
[G3.1.7] Charles (Born 17 Mar 1838, Christened 2 Apr 1838).
[G2.4A] Lewis & Family
[G2.4A] Lewis McGREGOR (Born 23 May 1799 at West Morven, Christened on 26 May 1799 according to extracts from the Glengairn parish records he Died 28 May 1868 at Auchnerran). He married
[G2.4B] Ann McPHERSON (Born 30 May 1801, Died 7 Aug 1892). Their children (all born at Morven Lodge according to parish records) were:
[G3.4.1] James (Born Morven Lodge, Christened Born 16 Oct 1825).
[G3.4.2] Margaret* (Born 23 Jun 1829, Christened 29 Jun 1829) Margaret married Duncan Davidson 5 Dec 1857 and Died 24 Dec 1865 at Balno, Glengairn.
[G3.4.3] William (Born 21 Jan 1830, Christened 27 Jan 1830. Died in infancy.
[G3.4.4] Jane or Jean (Born 2 Nov 1831, Christened 5 Nov 1831). Married James McHardy 16 Jan 1864
[G3.4.5] Anne (Born 1833/1834)
[G3.4.6] Helen (Born 1838/1839) Married James Edmonstone, Glenmuick 24 May 1873)
[G3.4.7] Elizabeth or Lizzie (Born 1841 Died in infancy before 1851).
[G3.4.8] Lewis (Born 1843)
[G3.4.9] John (Born 1849/1850. Died at sea aboard the vessel "Tamar" 11 Sept 1885).
[G3.4.10] Mary (Died in infancy - No date of birth)
Not known where in family this individual was placed.
[G3.4.11] Phemia (Died in infancy - No date of birth)
Not known where in family this individual was placed.
(* This Margaret McGregor had an illegitimate daughter, Jane Anne Grant with Charles Grant brother of [G2.5B] Helen GRANT - who also emigrated to Australia aboard the "Jane Geary". Charles Grant was unaware of the existance of this daughter until after arrival in Australia. Margaret McGregor subsequently married Duncan Davidson and upon Margaret's death in 1865, Jane Anne GRANT, emigrated to Australia to live with her father Charles Grant).
[G2.5A] William & Family
[G2.5A] William McGREGOR (Born 22 Mar 1802 at West Morven. According to extracts from the Glengairn parish records Christened on 26 Mar 1802. He died 15 Jun 1891). He married
[G2.5B] Helen GRANT (Born 1818 and Died 1910).
Their children were:
[G3.5.1] Helen (Born ?/?/1840/41 & Died ?/?/18??)
[G3.5.2] James (Born 19 Jun 1842/43 & Died ?/?/18??)
[G3.5.3] John (Born ?/?/1845 & Died ?/?/18??)
[G3.5.4A] William (Born 13 Aug 1846 & Died 5 Mar 1928) at Green Hill Victoria Australia).
[G3.5.5] Elizabeth (Born Possibly 16/2/1851 & Died 1853 -aged 2 or 3 - in quarantine on 1 May 1853 Red Bluff, Victoria, Australia).
[The entire family emigrated to Australia aboard the brig "Jane Geary" leaving Aberdeen 29 September 1852 arriving Port Phillip Bay 20 January 1953].
[G3.5.4A] William & Family
![]() |
| William McGREGOR & Emma Francis DOUGLAS - Wedding photo 23 May 1899 |
![]() |
| William McGREGOR about 1927 |
![]() |
| Emma (DOUGLAS) McGREGOR - Feb. 1935 |
[G3.5.4A] William McGREGOR (Born 13 Aug 1846 at Auchnerran & Died 5 Mar 1928).
He married:
[G3.5.4B] Emma Francis DOUGLAS (Born 22 Mar 1867 &, Died 4 Dec 1957).
Their children were:
[G4.5.4.1] Helen Heather Douglas (Born 10 Mar 1900 & Died 7 Jul 1958)
[G4.5.4.2] Athol Douglas Grant (Born 10 Apr 1902 & Died 24 Oct 1979).
[G4.5.4.3] Dallas Morven Campbell (Born 1 Aug 1904 & Died 29 Jul 1996)
[G4.5.4.4] Marion Gairn (Born 8 Oct 1906 & Died 3 July 1987)
[G4.5.4.5A] Ian Hallworth Clyde (Born 15 Oct 1910 & Died 10 Mar 1982)
[G4.5.4.5A] Ian Hallworth Clyde & Family
[G4.5.4.5A] Ian Hallworth Clyde McGREGOR (Born 15 Oct 1910 at Kyneton Victoria & Died 10 Mar 1982).
He married:
[G4.5.4.5B] Alwyne Belle GRENFELL (Born 9 Apr 1915 & Died 27 Sept 1977) on 28 Sept 1940.
Their children are:
[G5.5.4.5.1A] Kenneth Alan (Born 27 Sept. 1947)
[G5.5.4.5.2A] Leigh Dallas (Born 30 Aug. 1954).
[G5.5.4.5.1A] Kenneth Alan & Family
![]() |
[G5.5.4.5.1A] Kenneth Alan McGREGOR &
[G5.5.4.5.1B] Ann Adlem
|
On 4 May 1974 he married:
[G5.5.4.5.1B] Ann ADLEM (Born 12 Mar 1954) Kingaroy, Qld.
Their children are:
[G6.5.4.5.1.1A] Helen Heather (Born 12 Mar 1975).
She married:
[G6.5.4.5.1.1B] Christopher Keith DALE (Born 7 May 1969. They have a daughter:
[G7.5.4.5.1.1.1] Deehanah Willow DALE (Born 5 Dec 2014)
[G6.5.4.5.1.2] Eric Alexander (Born 14 Dec 1978)
[G5.5.4.5.2A] Leigh Dallas & Family
![]() |
| 2004 |
On 1 Oct. 1983 he married:
[G5.5.4.5.2B] Sheryl May GOTHE (Born 21 Jul 1958, Suva, Fiji)
Their children are:
[G6.5.4.5.2.1A] Ian Dallas (Born 7 Aug 1985)
[G6.5.4.5.2.2A] Ashleigh Jade (Born 30 May 1988)
On 2 May 1999 he subsequently married:
[G5.5.4.5.2C] Jennifer Margaret WINNER (Born 26 Nov 1959) They have a daughter:
[G6.5.4.5.2.3A] Janey Ellen (Born 14 Sept 1993)
[G6.5.4.5.2.1A] Ian Dallas & Family
[G6.5.4.5.2.1A] Ian Dallas McGregor (Born 7 Aug 1985 at Sunnybank Queensland).
On 15 Dec 2016 he married:
[G6.5.4.5.2.1B] Margaret Ethel Joyce BRIMS (Born 17 Jul 1978).
They have three sons:
[G7.5.4.5.2.1.1] Cray Dallas Patrick (Born 20 June 2014)
[G7.5.4.5.2.1.2] Zeke Joseph Leigh (Born 9 Aug 2015)
[G7.5.4.5.2.1.3] Remy Becker Kevin (Born 12 Aug 2020)
[G6.5.4.5.2.2A] Ashleigh Jade & Family
[G6.5.4.5.2.2A] Ashleigh Jade (Born 30 May 1988 at Sunnybank, Queensland).
On 2 Mar 2017 she married:
[G6.5.4.5.2.2B] Oliver James KING (Born 20 Feb 1983)
They have a daughter:
[G7.5.4.5.2.2.1] Winslow Lennie King (Born 29 Oct 2019)
[G6.5.4.5.2.3A] Janey Ellen & Family
[F6.5.4.5.2.3A] Janey Ellen (Born 14 Sep 1993)
She married Aaron Jason Ray THOMAS (Born 15 Apr 1986).
This can be charted as:
The following history was published on the FAMILY SEARCH website (associated with the IGI - Church of the Latter-day Saints) and was accessed on 5th January 2023.
[G6.5.4.5.2.2A] Ashleigh Jade & Family
[G6.5.4.5.2.2A] Ashleigh Jade (Born 30 May 1988 at Sunnybank, Queensland).
On 2 Mar 2017 she married:
[G6.5.4.5.2.2B] Oliver James KING (Born 20 Feb 1983)
![]() |
| [G6.5.4.5.2.2A] Ashleigh Jade(MCGREGOR) KING & Oliver James KING |
[G7.5.4.5.2.2.1] Winslow Lennie King (Born 29 Oct 2019)
![]() |
| Winslow Lennie KING "Winnie" King - April 2023 |
[G6.5.4.5.2.3A] Janey Ellen & Family
[F6.5.4.5.2.3A] Janey Ellen (Born 14 Sep 1993)
She married Aaron Jason Ray THOMAS (Born 15 Apr 1986).
![]() |
| [F6.5.4.5.2.3A] Janey Ellen McGREGOR and Aaron Jason Ray THOMAS |
This can be charted as:
------------0/0/0/0/0/0/0/0/0/0\0\0\0\0\0\0\0\0\0------------
The following history was published on the FAMILY SEARCH website (associated with the IGI - Church of the Latter-day Saints) and was accessed on 5th January 2023.
The details are extremely close to the established family history that was handed down to me by my aunt Marion (Lloyd) McGregor and other members of my immediate family, but with some significant differences going back to the 1700's & 1800's as well as ancestors going well back in time.
With the passing of Marion McGregor and others of her generation, I cannot now interrogate the variances between the established version that I grew up with and this newly found family history tree.
Possible reasons for variations are that at the time of Marion's initial research she would have corresponded in writing with various persons, within Australia and overseas, and the provenance of such information she received could now be held to question. Marion's own memories could have been false, although my recollection of her as a diligent and scrupulous schoolteacher and her being able to have learned the family history directly from her parents would count against this. Notwithstanding, errors (innocent or otherwise) and misinterpretations are constant companions to the amateur genealogist.
The veracity of this new Family Tree published on FAMILY SEARCH website may also contain falsities and erroneous information and connections. At the time of writing, I have not been able to fully examine the source materials or the originator of this tree and the validity of the information and connections. As a general comment, the IGI records, are collected directly from original source material (namely Parish Registers, Marriage Records, Census Records, Births and Baptism Records etc.) and these are notorious for misspellings, illegible handwriting, inaccuracies as well as transcription errors and the (sometimes) tenuous connections between similarly named individuals.
This having been stated, I am inclined to give considerable credence to the new history (wishful thinking on my part?) as it fills in some gaps that I thought were mysterious and unexplained. One example of this in the established history, is that Gregor McGregor and Margaret Cattanach were married on 10 July 1779 but did not produce a child (John) until nine years later in 1788. This could have been due to miscarriage/s or stillbirths in that interim period. Without modern contraception, offspring generally came quite quickly after (and sometimes even before), marriage. Fertility was seemingly not an issue given the number of subsequent births (in both histories). The new version goes somewhat to solving this with the record of Alexander in 1782 and Margaret or Mary in 1786. At this point I would speculate that Alexander and Margaret or Mary may not figure in the established McGregor history because as elder siblings, they may have married away from, or left the family environment and were now absent (forgotten?) when the subsequent McGregor generation emigrated to Australia. Another example is the frustrating inability to trace the generations back beyond Gregor and Margaret. This has now been reconciled in the new history.
Some further information has been confirmed from viewing transcriptions of records for "Baptisms in Catholic Congrgegations of Braemar & Glengairn, Aberdeenshire, Scotland. 1781 - 1845"
The newly discovered Family History is described below:
John ERSKINE Alias MCGREGOR (B. @1586) M. Unknown (B. ?)
Their children were:
Donald Erskine MCGREGOR (B. @1616)
Duncan Erskine alias MCGREGOR (B. ?)
Donald Erskine MCGREGOR (B. @1616) M. Elspeth GORDON (B. @ 1616)
Their children were (at least):
John Erskine MCGREGOR (B. @ 1643)
John Erskine MCGREGOR (B. @ 1643) M. Unknown (B. ?)
Their children were:
Gregor Grigor Erskine MCGREGOR (B. @ 1679)
Elizabeth Erskine MCGREGOR (B. @ ?)
Gregor Grigor Erskine MCGREGOR (B. @ 1679) married
More MCGREGOR (B. @ 1683)
Their children were:
Alexander ERSKINE Alias MCGREGOR (B. @1705)
Isabel MCGREGOR (B. @1709)
Alexander ERSKINE Alias MCGREGOR (B. @1705) M. Janet ROBERTSON (B. ?)
Their children were:
Jannet MCGREGORE (B. 18 Jun 1725)
John Erskine MACGRIGOR (B. @ 1737
John Erskine MACGRIGOR (B. @ 1737) M. Girsel (Grace) SHAW (B. 1741) [**SEE BELOW FOR EXPANDED TREE FOR THIS FAMILY**]
Their children were:
Grigor MCGRIGOR (B. 1754)
Duncan MCGREGOR (B.1769) (C. 13 Mar 1769)
[At the time of Grigor's birth, John Erskine MACGRIGOR was aged 17 and Girsel SHAW was aged 13!]
John CATANACH or MACDHUNACH (B. 1732) M. Isabell MACDONALD (B. 1724) She was 4th child of David MCDONALD or GUISS (B. @ 1700) Mother unknown.
Their children were:
Isabel CATANACH (B. @1753)
Margaret CATANACH or MACDHUNACH (B. 1755)
Barbara CATANACH (B. @1760) & M. Luis or Lewis MCKENZIE (B. 27 Mar. 1756) & (D. 1826) [***SEE BELOW FOR EXPANDED TREE FOR THIS FAMILY***]
Grigor MCGRIGOR (B. 1754) M. 10 July 1779 to
Margaret CATANACH or MACDHUNACH (B. 1755)
Their children were:
Alexander MCGREGOR (B. @1782) M. Barbara LUCKIE (B. @1791 & D. 22 Nov 1869). Her father Charles LUCKIE & mother Mary ROSS.
Their children were:
Gregor McGREGOR (B. 27 Mar 1818)
Margaret MCGREGOR (B. 21 Jun 1818 & D. 28 Dec 1883) M. Charles FALCONER
Ann MCGREGOR (B. 24 Aug 1822) M. 1 Jun 1848 George FARQUHAR
Helena MCGREGOR (B. 18 Jul 1824 & D. 23 Sep 1866) M. George SMITH
James MCGRIGOR (B. 31 Jan 1827) M. 18 May 1861 Margaret TAYLOR
Mary MCGREGOR (B. 21 Mar 1829) M. 8 Nov 1860 Alexander MCKINNON
Luis MCGREGOR (B. 16 May 1832 & D. 27 Jul 1900)
Jane MCGRIGOR (B. 30 Mar 1835 & D. 8 Mar 1885) M. 6 Dec 1872 David BURNESS
Margaret or Mary MCGREGOR (B. 1786) & (D. 1861)
Annie MCGREGOR (B. 1786) & (D. 14 Feb 1862) M. James CATTANACH (B. 1788) & (D. 13 Nov 1869) [*SEE BELOW FOR EXPANDED TREE FOR THIS FAMILY*]
James MCGREGOR (B. 1788) & (D. 1875)
Helena MCGRIGOR (B. 1796) & (D. ?)
Lewis MCGRIGOR (B. 1799) & (D. 1868)
William MCGRIGOR (B. 1802) & (D. 1891) - emigrated to Australia with family.
[*] Alexander CATTANACH (B. 1718) M. Elspet RIACH (B. 1718)
Their children there (at least):
John CATTANACH (B. 26 Nov 1743)
John CATTANACH (B. 26 Nov 1743) M. 30 Jun 1776 Elizabeth DAVIE (B. 30 Jun 1756) Her father John DAVIE (B. @ 1721) M. 3 Jun 1746 Elizabeth PARK (B. @1725). They had approx. 7 children including this Elizabeth.
Their children there (at least):
James CATTANACH (B. 1777 - 1788) & (D. 13 Nov 1869)
James CATTANACH (B. 1777 - 1788) & (D. 13 Nov 1869) M. Annie MCGREGOR (B. 1786) & (D. 14 Feb 1862)
Their children were:
Margaret CATTANACH (B. 22 Jul 1809 & (D. 21 Mar 1883) M. Malcolm MCKENZIE (B. 1783)
Elisabeth CATTANACH (B. 11 Jul 1811) M. John LAMONT
John CATTANACH (B. 1 Aug 1813 & D. 6 Dec 1874) M. Mary MCKENZIE (B. 21 Jul 1817) & (D. 18 Jun 1858)
James CATTANACH (B. 25 Feb 1816 & D. ?) M. 15 Mar 1836 Margaret ROSS (B. ? & D. ?)
Charles CATTANACH (B. 20 Aug 1818)
Gregor CATTANACH (B. 22 Sep 1820 & D. 1904) M. 25 Sep 1849 Catherine CONNON (B. ? & D. 1924) {This Gregor CATTANACH emigrated to Australia}
[Possibly] William CATTANACH (B. 1826) [TBC. not mentioned in Baptism records]
Ann CATTANACH (B. 15 Jul 1827 & D. ?) M. George THOMSON (B. ?)
Jane CATTANACH (B. 17 Nov 1828)
[**] James SHAW of Daldownie (B. @ 1719) (D. 1766) M. Margaret FARQHARSON of Micras (B. @ 1723)
Their children were:
Donald SHAW (B. Mar 1745)
Charles SHAW (C. 22 May 1762)
John SHAW of Daldownie (B. ?)
John SHAW of Daldownie (B. ?) M. Margaret SHAW (? Maiden name?)
Their children were (at least):
Girsel (Grace) SHAW (B. @ 1741)
[***] John MCKENZIE (B. @ 1700) & (D. >1737) {The ancestral line of this John MCKENZIE on face value seems to go back to 130BC and bears further investigation!}
M. Ann MCGREGOR (B. @1700) & (D. >1756) {Her father was Calam or Malcolm MCGREGOR or MCGRIGER (B. ? & D. < 1715). Calam's father was Duncan MCGREGOR or MCGRIGER (B. ? in Glenyou, Argyll). Ann's siblings were Alexander MCGREGOR or MCGRIGER, Duncan MCGREGOR or MCGRIGER and John MCGREGOR or MCGRIGER (B. ? and D. 1746 at Culloden - is this THE Captain MCGREGOR who led the Glengairn McGregor contingent in the rebellion? All this bears further investigation!}
Their children were
Roderick MCKENZIE (B. @ 1720)
Malcolm MCKENZIE (B. 1721)
Donald MCKENZIE or BAIN (B. @ 1722)
Susanna MCKENZIE (B. @ 1723)
Ludowick MCKENZIE (B. 1724
Another child may have been born from this union but details are unknown.
Donald MCKENZIE or BAIN (B. @ 1722) M. 1745 Janet DURWARD (B. 1724)
Their children were:
John MCKENZIE or BAIN (B. 17 Apr. 1746)
Alexander MCKENZIE (B. @ 1747)
Mary MCKENZIE or BAIN (B. 1 Oct 1749)
Luis or Lewis MCKENZIE (B. 27 Mar. 1756) & (D. Sep. 1826)
Luis or Lewis MCKENZIE (B. 27 Mar. 1756) & (D. 1826) & M. Barbara CATANACH (B. @1760)
Their children were:
John MCKENZIE (B. 13 Apr 1796)
James MCKENZIE (B. 21 Nov 1797)
Helena MCKENZIE (B. 30 May 1799)
Mary MCKENZIE (B. 10 Feb 1806)












.jpg)









